Каталоги автозапчастей
и программы по диагностике, ремонту,
обслуживанию иномарок

8 (926) 600-50-99




Каталоги для СПЕЦТЕХНИКИ, трактора, погрузчики, экскаваторы и т.п
8 (926) 600-50-99

Liebherr Lidos EPC & Service manual OF-line 04-2022
Каталог запчастей, обслуживание и ремонт техники Liebherr Cranes


Liebherr каталог запчастей




Liebherr Lidos EPC Service manuals OF-online
это каталог для поиска, подбора запчастей и обслуживание и ремонт техники Либхерр - LIEBHERR LIDOS (ЛИБХЕРР).


Liebherr каталог
содержит информацию;

Погрузчики, Бульдозеры Liebherr (на гусеничном и пневмоходу),
Экскаваторы Liebherr (на гусеничном и пневмоходу),
Дизельные двигатели и гидроцилиндры Liebherr (ЛИБХЕРР)
АВТОКРАНОВ НЕТ в данном сборнике!!!






Каталог запчастей и ремонт обслуживание Liebherr ALL
( РАБОТАЕТ БЕЗ ИНТЕРНЕТА установка на жесткий диск вашего компьютера объем данных 450гб )

В каталоге Liebherr есть следующие разделы:

Погрузчики, Бульдозеры, Экскаваторы (на гусеничном и пневмоходу)
Liebherr Дизельные двигатели и гидроцилиндры


Стоимость Liebherr Service Manual ТОЛЬКО ОДНА ЛЮБАЯ МОДЕЛЬ - от 4000 руб
ЕСЛИ ВЫ НЕ УВИДИЛИ В СПИСКЕ НУЖНУЮ МОДЕЛЬ ТЕХНИКИ,
ДЕЛАЙТЕ ЗАПРОС на E-MAIL
:catalog-good@yandex.ru




Liebherr Cranes Service Manual 11-2021
полное руководство по ремонту и обслуживанию автокранов Liebherr



 Liebherr каталог

Liebherr Cranes Service Manual это полное руководство по ремонту автокранов Liebherr,
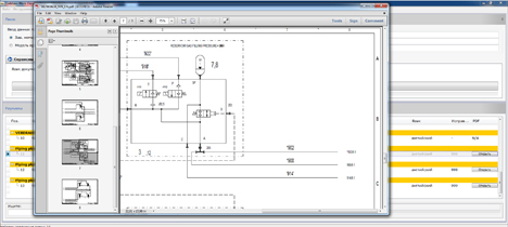
Содержит подробные электрические схемы, гидравлические схемы, информацию по техническому обслуживанию Liebherr Cranes.

Liebherr Cranes Service Manual содержит пошаговые инструкции по ремонту Liebherr Cranes, элементов топливной системы, электросхемы автокранов Liebherr, схемы расположения компонентов электрооборудования, распиновка разъемов, гидравлические схемы, а также возможные неисправности и методы их устранения, моменты затяжек, сопрягаемые размеры основных деталей и пределы их допустимого износа деталей.

Liebherr Cranes Service Manual - данное руководство по обслуживанию содержит подробные иллюстрации, а также пошаговые инструкции, они специально написаны для качественного обслуживания автокранов Liebherr, а также для профессионального ремонта.
Руководство по ремонту содержит пошаговые инструкции, основанные на возможности полного и качественного ремонта Liebherr Cranes.

Liebherr Cranes Service Manual - это именно этот уровень детализации, наряду с сотнями фотографий и иллюстраций, помогает пользователю пройти все процедуры качественного обслуживания и ремонта Liebherr Cranes.

Liebherr Cranes Service Manual - Руководство поставляется в виде программного обеспечения которое полностью устанавливается на жесткий диск вашего компьютера, который может работать под операционной системой Windows-7, 8, 10.
Все страницы для печати доступны для вашего ПК.
Использование данного руководства по ремонту является недорогим способом поддержания правильной работы вашей техники Liebherr Cranes.


Пример работы с сервисной документацией Liebherr Cranes Service Manual 11-2021
:

Liebherr CranesLiebherr Cranes



Liebherr CranesLiebherr CranesLiebherr Cranes



Liebherr CranesLiebherr CranesLiebherr CranesLiebherr Cranes



Liebherr CranesLiebherr CranesLiebherr CranesLiebherr Cranes



Liebherr CranesLiebherr CranesLiebherr CranesLiebherr Cranes


Liebherr CranesLiebherr Cranes



Язык: АНГЛИЙСКИЙ, НЕМЕЦКИЙ, Русского НЕТ!
Liebherr Cranes Service Manual 11-2021 - полное руководство по ремонту и обслуживанию автокранов Liebherr - 25000 руб
( РАБОТАЕТ БЕЗ ИНТЕРНЕТА установка на жесткий диск вашего компьютера объем данных 350гб )
ТОЛЬКО Liebherr Cranes Service Manual



Каталог Liebherr Погрузчики, Бульдозеры, Экскаваторы, Дизельные двигатели и гидроцилиндры


Каталог Liebherr
(ЛИБХЕРР) содержит документацию по ремонту и обслуживанию техники Либхер, сервисную информацию, электрические и гидравлических схемы (кроме каталога на автокраны, только подбор запчастей).
Каталог Liebherr
также содержит полное описание технических характеристик двигателей, проводки электрических цепей и соединений.

Каталог Liebherr
(ЛИБХЕРР) запчастей устанавливается полностью на жесткий диск и занимает совсем немного места, так как это онлайн база, поддерживаются несколько языков, включая РУССКИЙ язык.
Но 100% информации есть только на английском языке.
Каталог Liebherr имеет довольно простой и удобный интерфейс, с которым легко работать.

Для работы НЕ требуется соединение с интернетом.

Liebherr каталог запчасти и ремонт - это удобное руководство по ремонту включает в себя шаг за шагом инструкции по их эксплуатации, руководства по ремонту, электрические и гидравлические схемы, в которых опытный пользователь сможет решить любые возникающие проблемы и вопросы.

В Liebherr каталоге есть полное описание технических характеристик запасных частей и комплектующих для строительной техники Liebherr, гусеничных погрузчиков, бульдозеров, экскаваторов на пневмошинах, гусеничных экскаваторов, дизельных двигателей LIEBHERR.

LIEBHERR - это компания, известная своей продукцией во всем мире.
Превосходная репутация изделий, произведенных фирмой LIEBHERR, опирается на опыт более 17000 рабочих и служащих.
Основанная в 1949 году, LIEBHERR в настоящее время представляет собой группу, состоящую из 52 компаний.
Производственная программа LIEBHERR включает в себя широчайший перечень изделий, таких как, башенные, портовые, контейнерные, гусеничные и колесные краны, гидравлические экскаваторы и погрузчики, карьерные самосвалы, бульдозеры, трубоукладчики, бетоносмесительные автомобили.



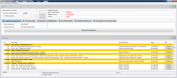
Пример работы с каталогом Liebherr Погрузчики, Бульдозеры, Экскаваторы, Дизельные двигатели и гидроцилиндры
(кроме автокранов)
:

Liebherr каталогLiebherr каталогLiebherr каталогLiebherr каталог


Liebherr каталогLiebherr каталогLiebherr каталог



Liebherr каталогLiebherr каталогLiebherr каталогLiebherr каталог


Liebherr каталогLiebherr каталогLiebherr каталогLiebherr каталог


Liebherr каталогLiebherr каталогLiebherr каталогLiebherr каталог


Liebherr каталогLiebherr каталогLiebherr каталогLiebherr каталог


Liebherr каталогLiebherr каталогLiebherr каталог



Пример работы с сервисной документацией каталога Liebherr (КРОМЕ КАТАЛОГА АВТОКРАНЫ):

Liebherr каталогLiebherr каталогLiebherr каталогLiebherr каталог


Liebherr каталогLiebherr каталогLiebherr каталогLiebherr каталог



Liebherr каталогLiebherr каталог




Стоимость Liebherr Service Manual ТОЛЬКО ОДНА ЛЮБАЯ МОДЕЛЬ - от 4000 руб
ЕСЛИ ВЫ НЕ УВИДИЛИ В СПИСКЕ НУЖНУЮ МОДЕЛЬ ТЕХНИКИ,
ДЕЛАЙТЕ ЗАПРОС на E-MAIL
:catalog-good@yandex.ru



В каталоге Liebherr есть следующие разделы:
каталог Liebherr Погрузчики, Бульдозеры, Экскаваторы (на гусеничном и пневмоходу)
каталог Liebherr Дизельные двигатели и гидроцилиндры

Язык: Английский, Немецкий и РУССКИЙ
Каталог Liebherr ALL 04-2022 (КОМПЛЕКТ OF-Line 145gb) - 18000 руб
( РАБОТАЕТ БЕЗ ИНТЕРНЕТА установка на жесткий диск вашего компьютера объем данных 400гб )

В каталоге Liebherr есть следующие разделы:
Погрузчики, Бульдозеры, Экскаваторы (на гусеничном и пневмоходу)
Liebherr Дизельные двигатели и гидроцилиндры ( АВТОКРАНОВ НЕТ!)


 Liebherr каталог Liebherr каталог Liebherr каталог


Язык: АНГЛИЙСКИЙ, НЕМЕЦКИЙ, Русский

Каталог Liebherr ALL 12-2022
(КОМПЛЕКТ OF-Line 245gb) - 18000 руб
ТОЛЬКО Liebherr Погрузчики, Бульдозеры, Экскаваторы, Дизельные двигатели и гидроцилиндры
( РАБОТАЕТ БЕЗ ИНТЕРНЕТА установка на жесткий диск вашего компьютера объем данных 450гб )


Язык: АНГЛИЙСКИЙ, НЕМЕЦКИЙ, Русского НЕТ!
Liebherr Cranes Service Manual 11-2021 - полное руководство по ремонту и обслуживанию автокранов Liebherr - 25000 руб
( РАБОТАЕТ БЕЗ ИНТЕРНЕТА установка на жесткий диск вашего компьютера объем данных 350гб )
ТОЛЬКО Liebherr Cranes Service Manual





Узнайте подробности по телефону: 8 (926) 600-50-99.

Наш e-mail: catalog-good@yandex.ru

.

На главную.